The interplay between ribosomal protein (RP) composition and mitochondrial function is essential for energy homeostasis. Balanced RP production optimizes protein synthesis while minimizing energy costs, but its impact on mitochondrial functionality remains unclear. Here, we investigated haploinsufficiency for RP genes (rps-10, rpl-5, rpl-33, and rps-23) in Caenorhabditis elegans and corresponding reductions in human lymphoblast cells. Significant mitochondrial morphological differences, upregulation of glutathione transferases, and SKN-1–dependent oxidative stress resistance were observed across mutants. Loss of a single rps-10 copy reduced mitochondrial activity, energy levels, and oxygen consumption, mirrored by similar reductions in mitochondrial activity and energy levels in lymphoblast cells with 50% lower RPS10 transcripts. Both systems exhibited altered translation efficiency (TE) of mitochondrial electron transport chain components, suggesting a conserved mechanism to adjust mitochondrial protein synthesis under ribosomal stress. Finally, mitochondrial membrane and cytosolic RPs showed significant RNA and TE covariation in lymphoblastoid cells, highlighting the interplay between protein synthesis machinery and mitochondrial energy production.
Introduction
The coordinated expression of ∼79 ribosomal proteins (RPs) is essential for cellular health and development. In humans, the haploinsufficiency or point mutations of RP genes leads to a range of ribosomopathies (Paolini et al., 2017), including Diamond-Blackfan anemia (DBA) (Ulirsch et al., 2018), and has been linked to an increased susceptibility to certain cancers, such as myelodysplastic syndromes and acute myeloid leukemia (Vlachos et al., 2012; Goudarzi and Lindström, 2016). With its hallmark features of hematological dysfunction and an increased risk of malignancies, DBA exemplifies the systemic consequences of RP deficits (Lipton, 2006; Ellis and Lipton, 2008).
DBA and other ribosomopathies are rare genetic disorders. However, hemizygous losses of RP genes are frequently observed (∼40%) in tumors (Ferreira et al., 2014; Ajore et al., 2017) and impact cellular proliferation and oncogenesis (Amsterdam et al., 2004; Kulkarni et al., 2017; Guimaraes and Zavolan, 2016). Specifically, RP mutations are associated with higher mutational load in T-cell acute lymphoblastic leukemia (T-ALL) patients (Sulima et al., 2019; Girardi et al., 2017). Hemizygous deletion of RPL5 occurs in 11–34% of multiple tumor types, and reduced expression of this gene is correlated with poor survival in glioblastoma and breast cancer (Fancello et al., 2017; De Keersmaecker et al., 2013). Conversely, overexpression of RPL15 and RPL28 leads to increased metastatic growth (Ebright et al., 2020; Labriet et al., 2019). The phenotypes associated with these genetic disruptions allude to the roles that these proteins play beyond protein synthesis.
Considering the significant energy demands of ribosome biogenesis (Warner, 1990), mitochondrial function and ribosome production are interconnected to ensure optimal cellular energy equilibrium. A reciprocal connection between ribosomal and mitochondrial DNA copy number is observed across individuals (Gibbons et al., 2014). Moreover, mitochondrial dysfunction leads to retrograde signaling that alters the accumulation of extra chromosomal ribosomal DNA circles (Borghouts et al., 2004). One potential mechanistic link between these processes is RNAse MRP, which is involved both in the processing of ribosomal RNA in the nucleolus, and in priming DNA replication in mitochondria (Yuan et al., 1989; Topper and Clayton, 1990; Topper et al., 1992; Stohl and Clayton, 1992; Lee et al., 1996).
Other observations supporting the connection between ribosome biogenesis and mitochondrial function include: (1) translation of mitochondrial transcripts are reduced and mitochondrial structure and oxygen consumption are altered in response to the deletion of ribosome biogenesis factor, Bud23, in mouse cardiomyocytes (Baxter et al., 2020). (2) Yeast Asc1 (RACK1 ortholog) mutants, exhibit reduced translation of cytosolic and mitochondrial ribosome transcripts and lower fitness in a non-fermentable carbon source suggesting decreased mitochondrial activity (Thompson et al., 2016). (3) The inhibition of ribosomal RNA synthesis through the depletion of the RNA polymerase I component, RPOA-2, in C. elegans results in a significant decrease in mitochondrial RPs without affecting their transcript levels (Zhao et al., 2023; Freeman et al., 2023). These observations suggest that altering ribosome biogenesis could alter mitochondrial components or function across different species. Reciprocal to the evidence provided, the biogenesis of cytosolic ribosomes also requires functional mitochondria. For instance, Rli1p, a protein carrying Fe/S clusters and thus requiring mitochondrial protein machinery, is associated with ribosomes and Hcr1p, which is involved in 20S pre-rRNA processing and translation initiation (Kispal et al., 2005).
Interestingly, a notable parallel has been observed between DBA and Pearson syndrome, which results from mitochondrial DNA losses (Fontenay et al., 2006). Their symptoms are strikingly similar; in one instance, ∼5% of patients initially diagnosed with DBA were found to have significant mitochondrial DNA loss, leading to their reclassification as Pearson syndrome patients (Gagne et al., 2014). Similarly, expression analysis within a large family carrying a single-copy SNP variant in RPL11 (Narla et al., 2016; Carlston et al., 2017) suggested altered mitochondrial expression, indicating that coordination between mitochondria and ribosomes may be disrupted upon single-copy loss of RP genes (Panici et al., 2021).
Despite the known links between ribosome biogenesis and mitochondria, the ways in which mitochondrial function and oxidative stress relate to RP haploinsufficiency have yet to be explored. Mitochondria not only produce ATP but also play an important role in regulating oxidative stress through reactive oxygen (ROS) production. Disruptions in mitochondrial function can lead to oxidative stress (Jones, 2006).
In C. elegans, the transcription factor SKN-1 (homologous to mammalian NRF2) regulates the oxidative stress response by activating detoxification genes such as gluthatione S-transferases (gst) (Settivari et al., 2013; Blackwell et al., 2015). Changes in RP level may affect SKN-1 activity and oxidative stress pathways, but this connection hasn’t been thoroughly investigated. Previous studies hint at a connection between ribosome biogenesis and mitochondrial function in maintaining cellular homeostasis. However, the specific effects of RP haploinsufficiency on mitochondrial morphology and oxidative stress were not well characterized.
Here, we investigate the effects of single-copy loss for four RP genes (rps-10, rpl-5, rpl-33, and rps-23) in C. elegans, along with corresponding reductions in human lymphoblast cells. Our investigations revealed significant mitochondrial morphological alterations with increased oxidative stress resistance across these RP haploinsufficient mutants and a conserved mechanism that coordinates the translation of mitochondrial components in response to compromised ribosomal machinery. Notably, a reduction in the cytoplasmically assembled RPS-10 in C. elegans (rps-10(0)/+ mutant) exhibited altered mitochondrial function and reduced cellular energy—a phenomenon mirrored by a 50% reduction in RPS10 abundance in human cells. These observations are further supported by significant expression covariation between mitochondrial membrane components and RPs across lymphoblastoid cells derived from a diverse group of individuals, suggesting an adaptive conserved mechanism of mitochondrial function in response to ribosomal expression alterations.
Results
Developmental and physiological consequences of ribosomal protein gene haploinsufficiency in C. elegans
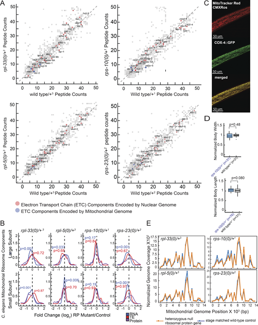
We sought to determine the impact of haploinsufficiency of RP genes in C. elegans and focused on the single-copy losses of two large subunit RPs, rpl-5 and rpl-33, along with two small subunit RPs, rps-10 and rps-23 (Cenik et al., 2019). We prioritized these four RP genes due to their involvement in human ribosomopathies, with rpl-5, rpl-33, and rps-10 relating to DBA (Farrar et al., 2008), and rps-23 relating to microcephaly and intellectual disability without the blood phenotypes (Paolini et al., 2017). Moreover, the protein products of these RP genes are incorporated into nascent ribosomes at different stages (nucleolar, nuclear, and cytoplasmic) (de la Cruz et al., 2015). We observed developmental delays across these RP haploinsufficient mutants compared with wild-type counterparts (Fig. 1, A and B; and Fig. S1 A). Protein levels were evaluated using semiquantitative proteomics against stage-matched controls, revealing reductions of ∼50% for RPL-33 and RPS-23, 25% for RPL-5, and 10% for RPS-10 (Fig. 1 C and Table S1). The developmental delays observed in haploinsufficient strains, as compared with their time-matched controls, were found to generally correspond with the degree of protein reduction resulting from the loss of a single copy (Fig. 1 C). These findings suggest a correlation between the extent of protein level reduction and the timing of developmental processes.
Similar to previous reports of reduced body size in RP mutants in other species (Marygold et al., 2007; Oliver et al., 2004), our examination revealed that, when given sufficient time to reach the same developmental stage, C. elegans RP haploinsufficient mutants were slightly smaller in body size than wild-type controls with one exception (Fig. 1 D). Specifically, we observed that rps-10(0)/+ animals were slightly larger in body size compared with their stage-matched controls (Fig. 1 D, P = 0.02, independent Student’s t test). The increased body size could be associated with increased cell volume, altered cytoskeletal dynamics, or metabolism due to changes in signaling pathways such as TGF-β, MAPK, or cGMP (Hirose et al., 2003; Wang et al., 2002; Watanabe et al., 2005). These results are also reminiscent of the larger wing sizes and wing discs observed in Drosophila following the single copy loss of RpL38 and RpL5 (Marygold et al., 2005). However, why single copy loss of certain RP genes leads to increased organ or body growth remains unclear.
We further conducted fecundity assays to assess impacts on reproduction. Except for rpl-5(0)/+ animals, which exhibited a significant reduction in progeny size (∼25% reduction; P = 0.03, independent Student’s t test), the progeny sizes of all other RP haploinsufficient mutants were similar to those of the controls (Fig. 1 E). The onset of peak fertility was delayed in all mutants except for rps-10(0)/+ animals (Fig. S1 B). Additionally, RP mutants remained fertile for extended periods, thereby compensating for the overall progeny size, except for rpl-5(0)/+ mutants. Reduced fertility was observed in Drosophila minute mutants, characterized by the lack of a single copy of an RP gene (Marygold et al., 2007). The observation of similar brood sizes in the majority of RP strains in C. elegans suggests the involvement of compensatory mechanisms within the germline.
Finally, we investigated lifespan in C. elegans RP mutants. Our lifespan analysis did not reveal significant differences for the majority of RP haploinsufficient mutants compared with wild-type controls, regardless of treatment with the egg-laying inhibitor fluorodeoxyuridine (FuDR). The only exception was rps-23(0)/+ mutants that displayed a modest but significant extension of lifespan only in the absence of FuDR (Fig. 1 F and Fig. S1 C, P = 0.007 for rps-23(0)/+ mutants, Log-rank test with Bonferroni correction). Reduced protein translation or the knockdown of RP genes is typically linked to increased lifespan (Syntichaki et al., 2007; Steffen et al., 2012; Rogers et al., 2011; Chiocchetti et al., 2007; Curran and Ruvkun, 2007; Tiku et al., 2017). However, our results suggest that haploinsufficiency for single RP genes negate the typical lifespan extension benefits associated with decreased protein synthesis due to imbalances in RP expression and the associated stress. To determine whether overall translation levels were reduced in response to RP haploinsufficiency, we quantified puromycin incorporation in stage-matched animals over a limited time period. Our results suggest that haploinsufficiency for single RP genes does not result in a significant reduction in overall translation when compared to stage-matched respective controls (Fig. S1 D, P value >0.05, one-tailed Student’s t test). Taken together, our phenotypic characterization of the haploinsufficiency of RP genes in C. elegans reveals a range of developmental and physiological consequences that broadly mimic those observed in other model organisms such as Drosophila and mice (Marygold et al., 2007; Oliver et al., 2004).
Adaptive cellular responses to ribosomal protein loss highlights SKN-1–dependent enhanced oxidative stress resistance
To understand the cellular mechanisms triggered by single copy losses of RP genes in C. elegans, we performed RNA sequencing (RNA-seq) on stage-matched mutant and control animals at the L4 stage (Table S2). This analysis, which included stage-matched controls to mitigate any developmental delay effects, revealed a uniform gene expression response across all mutants. This response was characterized by overexpression of ribosomal machinery, glutathione transferase activity, and genes involved in innate immunity and stress responses, indicating a systemic adaptation to RP loss (Fig. 2 A, top, significantly enriched gene ontology [GO] categories provided in Table S3). Conversely, genes related to mitochondrial activity, fatty acid biosynthesis, cell polarity, and amino acid metabolism were significantly underexpressed (Fig. 2 A, bottom, Table S3), suggesting a reprogramming of cellular metabolism in response to RP haploinsufficiency.
Given the pronounced overexpression of glutathione transferase (gst) genes (∼2.8-fold enrichment, P < 0.001, GO enrichment), we assessed the expression patterns of gst genes across all RP mutants (Fig. 2 B). The general overexpression signature aligns with previously established links between glutathione transferase activity and oxidative stress resistance (Ayyadevara et al., 2005; Burmeister et al., 2008), prompting us to assess the mutants’ resilience to oxidative stress.
In acute survival assays using high doses of paraquat, we observed that all RP haploinsufficient strains exhibited significantly enhanced resistance to oxidative stress compared with wild-type controls (Fig. 2 C, first and second plot, P < 0.01, Log-rank test with Bonferroni correction). This widespread increase in stress resistance suggests a robust, adaptive mechanism that compensates for elevated ROS levels.
Perturbations in ribosome biogenesis have been shown to elicit proteotoxicity (Tye et al., 2019). Moreover, RP haploinsufficiency reduces ribosome levels (Khajuria et al., 2018), which could lead to a decrease in overall protein synthesis. To determine whether the observed elevated levels of oxidative stress in the mutants were due to proteotoxic stress or were related to a reduction in protein synthesis, we pretreated wild-type animals with inhibitors targeting key pathways: the proteasome (bortezomib), ribosome biogenesis and the translation regulator TORC1 (rapamycin), and translation elongation (cycloheximide) before assessing survival under acute oxidative stress conditions. These treatments significantly enhanced the stress response of wild-type animals (P < 0.05 for each drug, Log-rank test with Bonferroni correction), supporting the role of these pathways in mediating elevated oxidative stress resistance (Fig. S2 A, left panel). Moreover, the combined use of the inhibitors did not further improve survival rates in wild-type animals (Fig. S2 A, right panel). Finally, none of the treatments altered the survival outcomes of rpl-5(0)/+ mutants under oxidative stress (P ≥ 0.4, Log-rank test with Bonferroni correction), suggesting that rpl-5(0)/+ mutants inherently possess an elevated baseline oxidative stress response (Fig. S2 B).
Unfolded protein and oxidative stress responses are mediated through SKN-1, which is orthologous to human NRF2 (Glover-Cutter et al., 2013; Oliveira et al., 2009; Xu et al., 2018; Hu et al., 2017; Inoue et al., 2005). SKN-1 further induces a transcriptional response that results in stress resistance when protein translation is inhibited (Wang et al., 2010). Moreover, TORC1 signaling pathway and rapamycin regulate both SKN-1 and DAF-16, orthologous to human FOXO3 (Robida-Stubbs et al., 2012). Additionally, DAF-16 is involved in the repression of RP genes, serving for resistance to hypoxia resistance (Hemphill et al., 2022). Thus, we hypothesized that SKN-1 and DAF-16 might be regulators of the oxidative stress response observed in RP mutants. To dissect these regulatory pathways, we evaluated the oxidative stress survival of rpl-5(0)/+ mutants in combination with mutations in skn-1 and daf-16 genes. The skn-1(zj15) hypomorphic mutation (Tang et al., 2016) in the rpl-5(0)/+ mutant background significantly diminished oxidative stress survival (Fig. 2 C, third plot, P = 0.02, Log-rank test), suggesting that SKN-1 is essential for the resistance of oxidative stress in rpl-5(0)/+ mutants. skn-1(zj15) mutants were not resistant to oxidative stress suggesting that SKN-1 is likely chronically activated in rpl-5(0)/+ mutants (Fig. S2 C, P = 0.52, Log-rank test with Bonferroni correction). We did not observe a significant survival change in rpl-5(0)/+ mutants when crossed with the daf-16(mu86) mutation (Lin et al., 1997), highlighting SKN-1’s unique contribution (Fig. 2 C, fourth plot, P = 0.5, Log-rank test). daf-16(mu86) mutants did not display differential resistance to acute oxidative stress compared with wild-type controls (Fig. S2 C, P = 0.08, Log-rank test with Bonferroni correction). We also observed a mild overexpression of genes upregulated in response to skn-1 gain of function across the RNA-seq datasets for RP haploinsufficient mutants (Fig. 2 D [Nhan et al., 2019]). This finding suggests that SKN-1 activity may not be limited to rpl-5(0)/+ mutants but likely extends to other RP mutants as well.
In Saccharomyces cerevisiae, aberrations in ribosome biogenesis lead to the upregulation of targets of Hsf1, a key regulator of proteotoxic stress response (Li et al., 2017; Tye et al., 2019; Albert et al., 2019). To investigate whether a similar pattern occurred in our RP haploinsufficient mutants, we examined the expression levels of genes that are known targets of HSF-1 overexpression (Sural et al., 2019). Our analysis indicates a trend toward overexpression of HSF-1-regulated genes in two of the mutants, rpl-33(0)/+ and rps-23(0)/+ (Fig. S2 D). However, the overexpression of HSF-1 targets did not translate into observable differences in acute heat resistance over a 2-h period (Fig. S2 E, P > 0.05). Notably, in C. elegans, the responses to oxidative stress and heat stress act in opposition and attenuate each other’s effects (Crombie et al., 2016). Taken together, these observations suggest that while there may be alterations in the expression of HSF-1 targets under RP haploinsufficiency, this does not necessarily indicate activation of HSF-1 or enhanced stress tolerance. It may point to a complex interplay in the cellular stress response which requires further investigation.
Translational regulation ensures balanced ribosomal expression despite haploinsufficiency
To investigate the impact of single-copy RP gene loss on translation, we used ribosome profiling (Ribo-seq) alongside RNA-seq to analyze stage-matched mutant and control C. elegans animals at the L4 developmental stage. This approach allowed us to identify translational efficiency (TE) alterations across four RP mutants (Table S4). Notably, genes such as ccdc-47, ddb-1, F32D1.5, pab-1, and rad-50 exhibited significantly decreased TE across all RP mutants (padj < 0.05), with pab-1 and rad-50 also showing RNA overexpression, hinting at a potential compensatory mechanism in response to reduced TE (Fig. S3 A).
Further analysis revealed distinct expression trends. Cell matrix adhesion and defense response genes were overexpressed at both RNA and TE levels (Fig. 3 A, “RNA and TE over,” Table S4, significantly enriched GO category list provided in Table S5). In contrast, genes involved in histone H3K36 methylation and sister chromatid segregation were underexpressed at both levels, suggesting a systematic downregulation in these functional categories (Fig. 3 A, “RNA and TE under,” Tables S4 and S5). Given the involvement of H3K36 methylation in processes such as RNA polymerase II–mediated elongation (Carrozza et al., 2005) and the regulation of alternative splicing (Luco et al., 2010), a reduction in the expression of components of this pathway could further contribute to alterations in transcription and the diversity of transcript isoforms being produced.
Interestingly, ribosomal component genes were overexpressed at the RNA level but had reduced TE, notable in both large and small subunit genes (Fig. 3 A, “RNA under TE over” and “RNA over TE under,” respectively, Tables S4 and S5). This differential regulation highlights a complex response that balances transcription and translation in response to RP haploinsufficiency to maintain overall ribosome numbers.
In S. cerevisiae, mutations in small subunit genes do not impact the expression of large subunit genes, resulting in an accumulation of unpaired large subunits (Cheng et al., 2019). In contrast, our observations in C. elegans indicate a coordinated response across both subunits at the RNA and TE levels: reductions in RPs from either subunit led to a generalized overexpression at the RNA levels (P ≤ 0.01 except rps-10(0)/+, ROAST–rotation gene set testing [Wu et al., 2010]), but a decrease in TE levels (P ≤ 0.05 for rpl-33(0)+ and rpl-5(0)/+, ROAST) (Fig. 3 B and Fig. S3 B). To assess the potential accumulation of unpaired subunits, we analyzed 28S/18S ratios by measuring the area underneath 28S and 18S peaks in total RNA samples from RP haploinsufficient and wild-type animals using Bioanalyzer. We did not observe significant changes in this ratio (Fig. S3 C, P > 0.05; RP haploinsufficient mutants were compared to wild-type controls using Student’s t test with Bonferroni correction). Given that such a response was not observed in yeast, we asked whether a similar response occurs in response to DBA-specific RP gene reductions in human hematopoietic cells (Khajuria et al., 2018). Reanalyzing the RNA-seq and Ribo-seq datasets from this study revealed that the results in C. elegans mirror those from human RPL5 and RPS19 knockdowns in hematopoietic cells, where TE of all subunits are significantly decreased (Fig. S3 D, P < 0.05, ROAST, Table S6). Hence, the human cellular response is more similar to that in C. elegans, in comparison to yeast, highlighting a potentially conserved regulatory mechanism regulating translation for maintaining ribosome production under conditions of single-copy loss of RP genes.
Mitochondrial translation and morphology differences in response to ribosomal protein haploinsufficiency
In RP haploinsufficient mutants, we observed upregulation of glutathione transferase activity and potential activation of SKN-1, a critical factor in maintaining cellular redox balance and facilitating mitochondrial retrograde signaling (Palikaras et al., 2015; Dinkova-Kostova and Abramov, 2015). These observations suggest a potential impairment in mitochondrial function. In particular, genes of the electron transport chain (ETC) require coordinated translation by both cytoplasmic and mitochondrial ribosomes, creating a vulnerability in proteostasis (Soto et al., 2022).
We next compared changes in RNA expression and TE of ETC components across RP mutants. While we did not observe significant changes in the expression of nuclear-encoded or mitochondrially encoded ETC components at the RNA level (Fig. 4 A, left, P > 0.1, ROAST), a distinct pattern emerged at the TE level. Nuclear-encoded components remained unaffected (P > 0.4), whereas mitochondrial-encoded ETC components showed reduced TE across all mutants (Fig. 4 A, right, P < 0.005 for rpl-33(0)/+ and rpl-5(0)/+ and P ≤ 0.16 for rps-10(0)/+ and rps-23(0)/+, ROAST). This discrepancy suggests that the impaired mitochondrial translation may indirectly affect the stoichiometry of ETC. Although proteomics-level measurements lacked sufficient coverage to quantify corresponding changes in protein abundance for ETC components, the mitochondrially encoded Complex-I component, NDUO-5, was notably underexpressed in rps-10(0)/+ animals (∼70% reduction, Padj = 0.2, Fig. S4 A and Table S1).
Given the marked reduction in the TE of mitochondrial-encoded ETC components across all mutants, we investigated if there was a corresponding change in the abundance of mitochondrial ribosomes. Mitochondrial RP mRNAs were generally mildly reduced (P < 0.05 for rpl-33(0)/+, rpl-5(0)/+ and rps-23(0)/+; P < 0.2 for rps-10(0)/+, ROAST); however, no consistent changes were observed at the TE levels (Fig. S4 B, P > 0.5 for all mutants). Similarly, changes at the protein level were not consistent with a wider distribution of mitochondrial RPs in rps-23(0)/+ animals (Fig. S4 B). These results suggest that the observed variations in TE across ETC components may be due to impaired mitochondrial translation rather than differences in mitochondrial ribosome abundance.
The trend of elevated expression of gst genes and SKN-1-mediated oxidative stress regulation, both indicative of increased ROS, alongside reduced TE of mitochondrially encoded ETC components in RP mutants, pointed toward potential mitochondrial dysfunction. Previous studies on mitochondrial dynamics established a link between mitochondrial dysfunction and morphological changes, particularly under stress (Zemirli et al., 2018). Specifically, fission-induced mitochondrial fragmentation, characterized by round mitochondria as opposed to networked mitochondria, is associated with increased ROS and elevated oxidative stress (Yu et al., 2006; Qi et al., 2011).
To investigate the impact of RP haploinsufficiency on mitochondrial morphology, we introduced a body-wall-specific nuclear and mitochondrial GFP marker into the backgrounds of RP haploinsufficient mutants (Ahnn and Fire, 1994). No differences were observed at 16°C up to the L4 stage, but upon transferring the L4 animals to 23°C and imaging by day 3 of adulthood, we detected partially penetrant increases in mitochondrial fragmentation across all mutants (Fig. 4 B). To quantify fragmentation, we measured the convexity (the degree to which shape differs from its convex hull), defect area (area outside of convex hull) and skeleton branch length of each individual mitochondria. Our results reveal that on average, mitochondria from rps-10(0)/+, rps-23(0)/+, and rpl-5(0)/+ are significantly more convex, or less networked, compared with wild-type control animals (Fig. 4 C, first plot, P < 0.001, Student’s t test). Similarly, all four mutants had a significant average decrease in mean defect area and branch length relative to wild-type control animals (Fig. 4 C, second and third plots, P < 0.001, Student’s t test). Together, these results suggest that RP mutants have increased mitochondrial fragmentation that may indicate underlying mitochondrial dysfunction that is both temperature-sensitive and age-related. These results suggest that RP mutants struggle to maintain mitochondrial homeostasis, particularly under moderately higher temperatures, pointing toward a vulnerability in their ability to adapt to environmental conditions.
Mitochondrial function is compromised in rps-10(0)/+ mutants
The changes in mitochondrial morphology among RP mutants prompted us to investigate mitochondrial function. Given the link between mitochondrial structure and metabolism (Westermann, 2010), we next evaluated mitochondrial membrane potential using MitoTracker Red CMXRos staining (Sarasija and Norman, 2018) (Fig. S4 C) and analyzed the overall energy status of the animals by measuring their relative ADP/ATP ratios (Palikaras et al., 2015).
The rps-10(0)/+ mutants exhibited significant decreases in mitochondrial membrane potential, as indicated by significant MitoTracker accumulation (P < 0.001, independent Student’s t test) and elevated ADP/ATP ratios (P = 0.003, paired Student’s t test), compared with stage-matched controls (Fig. 5, A and B). These results reveal that the rps-10(0)/+ mutants display a significant disruption in cellular energy homeostasis in addition to compromised mitochondrial membrane potential.
Having observed disruptions in mitochondrial function in rps-10(0)/+ but not large subunit RP mutants, we assayed oxygen consumption rates in small subunit RP mutants. rps-10(0)/+ mutants showed a reduction in oxygen consumption in comparison to stage-matched controls (P < 0.05, paired Student’s t test), a trend not observed in rps-23(0)/+ (P > 0.1, paired Student’s t test) (Fig. 5 C). To ensure decreased oxygen consumption is not due to smaller body size, we quantified the body length and width of rps-10(0)/+ animals, relative to controls, and found no significant difference between them (Fig. S4 D, width P = 0.48, length P = 0.080).
Given that energy and mitochondrial functionality changes were specific to the rps-10(0)/+ mutants, we sought to determine if they were caused by a background mutation introduced during the CRISPR-mediated early stop integration or possibly due to the maternal inheritance of defective mitochondria. To address these possibilities, rps-10(0)/+ hermaphrodites were used to reintroduce the wild-type rps-10 sequence, leveraging the unique SuperPAM (GGNGG) sequence inserted during the creation of the mutation (Fig. 5 D). This procedure yielded two independent wild-type rescue strains from the F1 generation, each carrying two copies of the reverted wild-type rps-10 gene. These strains displayed MitoTracker intensities and oxygen consumption rates comparable with control groups, suggesting the observed mitochondrial defects are specific to the single-copy loss of the rps-10 gene and not related to mitochondrial biogenesis or maternal inheritance (Fig. 5, E and F, P > 0.4, independent and paired Student’s t test, respectively).
Additionally, we investigated whether mitochondrial defects observed in rps-10(0)/+ mutants stemmed from changes in mitochondrial biogenesis or overall abundance. Specifically, we measured mitochondrial DNA levels and observed no differences in mitochondrial DNA content when compared with stage-matched wild-type controls (Fig. S4 E). Furthermore, we integrated fluorescent reporters for outer and inner mitochondrial membrane components (TOMM-20::Tag-RFP and COX-4::GFP [Raiders et al., 2018]) into rps-10(0)/+ mutants and detected no significant differences in fluorescence intensity compared with stage-matched controls (Fig. 5 G, P > 0.3, independent Student’s t test). Taken together, these results indicate that the observed mitochondrial respiration deficits in rps-10(0)/+ animals are due to defects in mitochondrial functionality rather than decreased abundance.
Considering the established connections between eIF2α, the integrated stress response (ISR), and mitochondrial function (Baker et al., 2012; Raini et al., 2017; Back, 2020), we investigated the role of GCN1, a key factor in the ISR that activates eIF2α kinase GCN2 (Garcia-Barrio et al., 2000; Hinnebusch 2005). GCN1’s activation of GCN2 requires its interaction with ribosomes (Marton et al., 1997; Sattlegger and Hinnebusch, 2005) and a cryo-EM study has elucidated that GCN1 binds to collided ribosomes at the interface of the small and large subunits for its role in ribosome quality control (RQC) (Pochopien et al., 2021). Although this structure does not show a physical interaction between RPS10 and GCN1, such a link was implicated through yeast two-hybrid interactions, and a correlation between decreased levels of RPS10 and reduced eIF2α phosphorylation, implying a compromised activation of GCN2 (Lee et al., 2015). Decreasing gcn-1 expression, either through RNAi or a loss-of-function mutation (n4857) (Hirose and Horvitz, 2014), resulted in modestly lower oxygen consumption rates (∼30% and 20% reduction, respectively, with P values 0.12 and 0.06, paired Student’s t test) (Fig. 5 H, left plot). RNAi-mediated knockdown of rps-10 resulted in approximately a 50% reduction in oxygen consumption in a wild-type background (Fig. 5 H, middle plot, P = 0.097). However, in gcn-1(n4857) mutants, rps-10 RNAi did not exacerbate the decrease in oxygen consumption (Fig. 5 H, right plot, P = 0.5, paired Student’s t test), despite causing developmental delays, thereby validating the effective knockdown of rps-10. As a control, we used RNAi against gas-1, a gene encoding an ETC component that could lower oxygen consumption even more in the gcn-1(n4857) mutants suggesting a floor level of oxygen consumption was not obtained in gcn-1(n4857) mutants (Fig. 5 H, right plot, P = 0.02, paired Student’s t test). These results overall suggest that (1) disruption in gcn-1 could lead to reduced mitochondrial function, (2) in the absence of functional GCN-1, RPS10’s effect on mitochondrial function might be minimized or that a compensatory mechanism is activated.
Conserved response to ribosomal protein haploinsufficiency
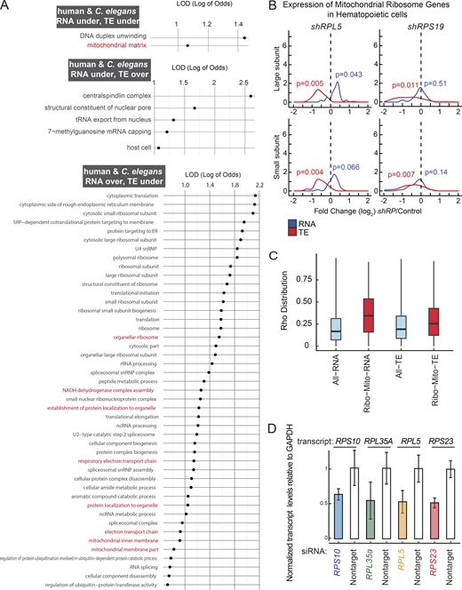
The similarity of symptoms between DBA and Pearson syndrome (Gagne et al., 2014), the role of mitochondria in hematopoiesis (Fontenay et al., 2006), and the observed lack of coordination in the expression of mitochondrial components in DBA patients (Panici et al., 2021) led us to re-examine the RNA expression and TE of genes upon knockdown of the two most frequently mutated RPs (shRPS19 and shRPL5) in DBA patients using hematopoietic cells (Khajuria et al., 2018). Specifically, we investigated the conserved orthologs and expression differences in rpl-5(0)/+ C. elegans mutants and RPL5 knockdown in human hematopoietic cells (Table S7). We particularly wondered if there is conserved unidirectional or bidirectional regulation at the RNA and TE levels impacted by reduced levels of RPL5 across C. elegans and human cells. Similar to our previous results, which suggested translational control to maintain ribosome numbers (Fig. 3 B and Fig. S3 D), we observed significant functional GO term enrichments for both cytoplasmic large and small ribosomal subunits (6.5- and 5.3-fold enrichment, respectively, with P values <0.01), characterized by increased RNA levels while TE was decreased when data from C. elegans and humans were combined (Fig. S5 A and Table S7).
Among unidirectional GO enrichments, we observed approximately twofold enrichment in the categories of DNA unwinding and mitochondrial matrix among genes that were underexpressed both at the RNA and TE level in C. elegans and human cells in response to RPL5 reduction (Fig. S5 A and Table S7). Furthermore, distinct GO categories related to mitochondrial components, especially those associated with the ETC and mitochondrial ribosomes, showed an increase in RNA levels coupled with a decrease in TE (Fig. S5 A). This pattern is consistent with our results in C. elegans, suggesting that the effects on the ETC are indirect, and primarily due to impaired mitochondrial translation. Particularly, significant enrichment of the categories of complex I of the ETC (NADH dehydrogenase activity, Fig. 6 A) and the large subunit of mitochondrial ribosomes (both categories are 2.8-fold enriched, P values <0.01, Fig. 6 B) indicate a potentially conserved translational buffering mechanism for mitochondrial ribosomes and ETC components in the face of reductions in cytoplasmic ribosomal machinery.
While we observed significantly reduced TE for nuclear ETC components, and both subunits of the mitochondrial ribosome following reductions in RPS19 and RPL5 (P < 0.05, ROAST, Fig. 6 C and Fig. S5 B), mitochondrially encoded ETC components were increased at the TE level (Fig. 6 C, P = 0.14, P = 0.02, for RPL5 and RPS19 reduction respectively, ROAST). These findings overall highlight a broadly consistent effect of RPL5 reduction on the RNA and TE of critical mitochondrial components in both C. elegans and humans, pointing toward a conserved regulatory mechanism.
Expression coordination between ribosomal and mitochondrial components in human cells and the impact of RPS10 reduction on mitochondrial activity
To elucidate the gene expression regulatory mechanisms linking mitochondria and ribosomes in human cells, we performed an unbiased co-expression analysis at the transcription and translation levels across lymphoblastoid cells derived from 13 individuals. Specifically, we quantified the similarity of expression patterns across all genes using a compositional proportionality metric (Quinn et al., 2017; Quinn et al., 2019). This comprehensive analysis unveiled a significant correlation between ribosomal and mitochondrial membrane genes, evidenced by over 1,000 significant interactions (Fig. 7 A and Table S8). These findings suggest a highly coordinated regulation of ribosomal and mitochondrial gene expression in human cells (Fig. S5 C), highlighting the interplay between these essential cellular components.
Building upon these insights into the coordinated expression of ribosomal and mitochondrial genes, we investigated how reductions in cytoplasmic RPs affect mitochondrial function, a subject that has been relatively unexplored in human cells. We used K562 leukemia cell line to examine the impacts of reduced levels of specific RP transcripts, RPS10, RPL35A (the ortholog of C. elegans rpl-33), RPL5, and RPS23. Using siRNA knockdowns, we achieved a ∼50% reduction in their transcript levels (Fig. S5 D). The mitochondrial membrane potential, assessed using MitoTracker, demonstrated significant decreases in activity following RPS10 reduction (Fig. 7 B, P = 5e-4, independent Student’s t test), accompanied by an increase in the ADP/ATP ratios (Fig. 7 C, P < 0.05 for RPS10 siRNA, paired Student’s t test), highlighting the critical role of RPs in supporting mitochondrial energy metabolism.
These observations collectively emphasize a balance between ribosomal and mitochondrial gene expression, which is crucial for cellular energy production and metabolic health. The differential regulation of TE for mitochondrially versus nuclear-encoded ETC components suggests adaptability to counteract the effects of RP reduction, with a substantial impact of RPS10 reduction on mitochondrial activity and energy metabolism.
Discussion
Here, we investigated the effects of RP haploinsufficiency within the C. elegans model, focusing on its cellular and developmental consequences. Previous studies have established that functional deficiencies in RPs can trigger significant developmental and physiological alterations across a range of model organisms, including Drosophila and yeast (Marygold et al., 2007; Marygold et al., 2005; Cheng et al., 2019; Maitra et al., 2020; Wilkes et al., 2020; Morgado-Palacin et al., 2015; Horos et al., 2012). In addition to yeast, which possesses widespread genomic duplications of RP genes (Wolfe and Shields, 1997), or Drosophila, which also utilizes specific pathways including the Xrp1-Dil8 system activated in response to RP knockdown (Colombani et al., 2012; Boulan et al., 2019), our nematode model provides a unique perspective on the consequences of single-copy loss for four RP genes (rps-10, rps-23, rpl-5, and rpl-33).
In this study, we uncovered insights into the relationship between ribosome production, mitochondrial integrity, and cellular metabolism, highlighting the roles of RPs beyond their traditional role in protein synthesis. We found that mitochondrial and nuclear-encoded components of the ETC are differentially regulated in response to RP reduction or haploinsufficiency in humans and C. elegans, respectively. This differential regulation suggests a conserved strategy to maintain mitochondrial function despite variations in cytoplasmic ribosome component expression, indicating a fundamental connection between ribosomal assembly and metabolic regulation.
Further supporting the tight coupling between ribosomal and mitochondrial components, we discovered significant covariation of these transcripts at both the RNA and TE levels. At the translation level, this link may be mediated by factors such as TRAP1, which is associated with both mitochondrial and cytoplasmic ribosomes and controls the translation elongation rate (Avolio et al., 2023). Furthermore, our observations of mitochondrial morphology differences across all RP haploinsufficient mutants, especially those related to RPS10 reduction, indicate substantial impacts on mitochondrial activity in both species. This alteration affects cellular energy homeostasis and suggests that buffering mechanisms for the maintenance of mitochondrial health in response to environmental inputs may be compromised. Although all RP haploinsufficient mutants exhibit reduced TE of mitochondrially encoded ETC components, only the rps-10(0)/+ mutant shows significant functional defects in mitochondrial activity and energy levels. Given that the reduction in TE of mitochondrial ETC components in rps-10(0)/+ is not greater than that observed in the other mutants, this suggests that RPS-10 may play a unique role in ribosome assembly or function that more profoundly affects mitochondrial function compared with other RPs. Alternatively, other RP haploinsufficient mutants might activate downstream compensatory pathways that balance the protein levels of ETC components to preserve mitochondrial function, whereas the rps-10(0)/+ mutant may be deficient in activating these compensatory mechanisms, leading to the observed functional defects. Finally, it is possible that RPS-10 interacts with specific mitochondrial factors or signaling pathways critical for maintaining mitochondrial integrity and function, and its haploinsufficiency disrupts these interactions more significantly than the haploinsufficiency of other RPs.
Our results also suggest that disruption of gcn-1 leads to reduced mitochondrial function, and that in the absence of functional GCN-1, the effect of RPS-10 on mitochondrial function is minimized or a compensatory mechanism is activated. The lack of additional mitochondrial dysfunction upon RPS-10 reduction in the gcn-1 mutant background indicates that GCN-1 is required for RPS-10’s impact on mitochondrial function, suggesting a potential regulatory pathway in which GCN-1 modulates the effects of RPS-10 on mitochondria.
In human leukemia cells, we also observe a significant reduction in mitochondrial activity and overall energy levels only when RPS10 transcripts are reduced by 50%. This finding implies that the unique effect of RPS-10 may be a conserved phenomenon across species. Interestingly, although the mitochondrially-encoded ETC components were differentially translated, their levels significantly increased in previously published shRPL5 and shRPS19 datasets. This suggests that compensatory translation between mitochondrial and nuclear-encoded components of the ETC is important for maintaining homeostasis and that such compensation might be insufficient in the case of RPS10 reduction.
The mitochondrial metabolism disruptions in rps-10 haploinsufficient mutants mirror metabolic changes upon loss of Rpl22A in yeast, such as the decreased one-carbon metabolism, a pathway within mitochondria (Maitra et al., 2020). Furthermore, the assembly of RPS10 in S. cerevisiae is disrupted when there is a deficiency of Ltv1, a biogenesis factor. While Ltv1 deficiency provides a growth advantage in some conditions, it also predisposes cells to oxidative stress (Collins et al., 2018). This raises the question of whether the reduction of RPS10 in human leukemia cells and C. elegans, leading to mitochondrial dysfunction, is tied to the similar effects seen with reduced Ltv1, given the absence of Ltv1 leads to the absence of RPS10 similar to the effect conferred by the mutation or knockdown.
In addition, previous studies have implicated distinct roles of RP paralogs on mitochondrial activity. Specifically, in S. cerevisiae, only one of the two paralogs of RPL1, RPL2, and RP26 display defective mitochondrial morphology, and RPL1b is involved in the translation of respiration-related genes (Segev and Gerst, 2017). Similarly, in mice, the paralog of RPL3, RPL3L, is exclusively expressed in skeletal muscle and heart tissues, and its lack is associated with altered ATP levels. Interestingly, RPL3L-containing ribosomes interact with mitochondria and potentially interfere with mitochondrial function (Milenkovic et al., 2023).
The impact of RP haploinsufficiency on mitochondrial TE also offers insights into the adaptive mechanisms in response to ribosomal dysfunction. For instance, the overexpression of glutathione transferases observed in C. elegans mutants suggests an increased cellular reliance on antioxidant defenses, likely a compensatory response to elevated ROS levels due to mitochondrial dysfunction (Kapralova et al., 2020).
This adaptation reflects an evolutionarily conserved strategy to safeguard cellular functionality under genetic stress, further emphasizing the interdependence between mitochondrial integrity, RP function, and cellular stress responses. Additionally, the regulatory mechanism whereby mitochondrial dysfunction downregulates cytoplasmic protein translation through the phosphorylation of eIF2α by stress-related kinases highlights the reciprocal relationship between mitochondrial stress and cytosolic translation (Guo et al., 2020; Baker et al., 2012; Fessler et al., 2020). By elucidating the compensatory mechanisms that preserve mitochondrial function in the face of RP loss, we contribute to a deeper understanding of cellular resilience.
Materials and methods
C. elegans maintenance and experimental conditions
C. elegans strains used in this study were sourced from the Caenorhabditis Genetics Center (CGC), supported by the NIH Office of Research Infrastructure Programs (P40 OD010440). Standard cultivation practices involved growing the nematodes on Nematode Growth Medium (NGM) plates, which were seeded with the E. coli OP50 strain. To ensure genetic stability, particularly to minimize recombination and prevent the loss of balancer chromosomes, we incubated the animals at 16°C, with the exception of experiments investigating mitochondrial morphology under stress (see Fig. 4, B and C). In these experiments, we did not initially notice differences in the mitochondrial structures of young adult worms maintained at 16°C. To further explore mitochondrial dynamics under stress, we allowed the animals to mature into 3-day-old adults at 16°C, then transferred adults to a stress-inducing environment at 23°C for 2 days prior to the imaging procedures.
Balancer chromosomes are denoted as follows: +1 = tmC20, +2 = tmC5, +3 = mIn1, +4 = nT1. Balancer chromosomes were used in all control strains, except for the analysis of mitochondrial morphology (Fig. 4, B and C). For the C. elegans experiments depicted in Figs. 1, 2, 3, 4, and 6, the following balancers were used for each haploinsufficient RP strain, along with corresponding wild type/balancer controls: rps-10(0)/+1, rps-23(0)/+2, rpl-5(0)/+3, and rpl-33(0)/+3. For Fig. 5 C, rps-23(0)/+4 was used as +3 (nT1) is homozygous lethal and facilitates the collection of a large sample of animals.
Strain crossing procedures
ESC299 (rpl-5[cc5998,A166X]/mIn1, skn-1(zj15) IV)
Phase 1: Crossed male wild type/mIn1 (non-dumpy, GFP+) with QV225 (skn-1(zj15)) to produce F1 hermaphrodites (wild type/mIn1, skn-1(zj15)/wild type) with GFP. Dumpy F2 progeny were isolated and genotyped for skn-1(zj15) homozygosity. Phase 2: Non-dumpy, non-GFP male rpl-5(0)/+ were crossed with dumpy, GFP+ hermaphrodites homozygous for mIn1 and skn-1(zj15) from Phase 1. F2 progeny were genotyped for skn-1(zj15) homozygosity and rpl-5(0) heterozygosity, ensuring all displayed pharyngeal GFP to avoid rpl-5(0) homozygous developmental arrest.
ESC733 (rps-10[cc2557,T8X], cox-4(zu476[cox-4::eGFP::3XFLAG])/tmC20)
Phase 1: Crossed male wild type/tmC20 (non-dumpy, mVenus positive) with JJ2586 (cox-4(zu476[cox-4::eGFP::3XFLAG])) to select F1 hermaphrodites displaying both body GFP and pharyngeal mVenus. After three generations, dumpy F2 progeny were made homozygous for body cox-4::eGFP::3XFLAG signal. Phase 2: Non-dumpy, non-GFP rps-10(0)/wild type males were crossed with GFP positive, dumpy hermaphrodites homozygous for tmC20 and cox-4(zu476[cox-4::eGFP::3XFLAG]) from Phase 1. F2 progeny were visually genotyped for COX-4::eGFP homozygosity and rps-10(0) heterozygosity.
ESC613 (rps-10[cc2557,T8X]/tmC20, tomm-20::Tag-RFP V)
Phase 1: Crossed male wild type/tmC20 (non-dumpy, mVenus positive) with ESC158 (tomm-20::Tag-RFP) to collect F1 hermaphrodites displaying both body RFP and pharyngeal mVenus signal. Dumpy F2 progeny were isolated and confirmed for tomm-20::Tag-RFP homozygosity via positive body RFP signal. Phase 2: Non-dumpy, non-GFP rps-10(0)/tmC20 males were crossed with dumpy, RFP positive hermaphrodites homozygous for tmC20 and tomm-20::Tag-RFP from Phase 1. F2 progeny were visually genotyped for tomm-20::Tag-RFP homozygosity and rps-10(0) heterozygosity.
All strains used in this study are provided in Table S9.
Strain generation via CRISPR-Cas9
Strains ESC614 and ESC615 were derived from heterozygous animals carrying the genotype rps-10[cc2557,T8X]/tmC20, [unc-14(tmIs1219) dpy-5(tm9715)] I. Young adult heterozygotes were injected with a CRISPR injection mix, which included a 2.5 µM homologous recombination template (ESC-AS-130), 50 ng/μl guide RNA plasmid (pAS14), and 50 ng/μl Cas9-expressing plasmid (pDD132), adapting the co-conversion method (Arribere et al., 2014). Rescue mutations were initially selected by identifying balancer chromosome, tmC20-free adult animals, characterized by the absence of pharyngeal GFP markers and the avoidance of both the developmental arrest associated with homozygous rps-10(0) and the uncoordinated phenotype of tmC20, [unc-14(tmIs1219) dpy-5(tm9715)] progeny. These potential rescue mutations were subsequently confirmed through PCR amplification and Sanger sequencing.
We used CRISPR-Cas9 to generate a strain expressing TOMM-20::TagRFP in an otherwise N2 background. We annealed and inserted sense and anti-sense guide DNA oligos (ESC-RR-21 and ESC-RR-22) into pRB1017, a vector that expresses guide RNA with U6 promoter. Cas9 protein was expressed from eft-3 promoter using the plasmid pDD162. The 5′ and 3′ homology arms were amplified ∼500 bp upstream of tomm-20 stop codon using oligos ESC-RR-17 and ESC-RR-18, and ∼500 bp downstream of stop codon using ESC-RR-19 and ESC-RR-20. C. elegans genomic DNA was used for these amplifications. These homologous arms were used to replace the ccdB in pDD284(TagRFP-T^SEC^3xFlag). All plasmids for microinjection were purified using the PureLink HiPure Plasmid Miniprep Kit (#K210002; Invitrogen). Oligo sequences used to generate these plasmids are provided below as well as in Table S9. The downstream injection and selection process was done exactly as explained in the supplementary methods section utilizing a self-excising hygromycin selection-based CRISPR-Cas9 protocol (Dickinson et al., 2015).
All strains and DNA sequences that were generated or used in this study are provided below in the methods section as well as in Table S9.
Proteomics analysis
C. elegans animals were bleach-synchronized (adult animals were incubated with 0.5 M NaOH and 1% NaClO for 6 min to extract eggs) and subsequently grown on NGM plates until they reached the L4 stage. At this point, the animals were collected using 50 mM NaCl. To ensure the removal of bacteria and prepare for proteomic analysis, the collected animals underwent a series of serial centrifugations at 300 × g for 10 min with 3% sucrose in 50 mM NaCl. The animals were then resuspended in Laemmli Buffer (1610737; Bio-Rad), supplemented with PMSF (36978; Thermo Fisher Scientific) and BME (11411446001; Sigma-Aldrich), and immediately flash-frozen. Next, the samples were subjected to mechanical disruption via manual bead-beating to ensure thorough digestion of the protein content. The resulting protein fractions were then loaded onto NuPAGE Bis-Tris Gels (4–12%) (NP0335BOX; Thermo Fisher Scientific) and ran using MES SDS Running Buffer (B0002; Thermo Fisher Scientific). The gel was briefly stained by Coomassie staining (#1610786; Bio-Rad). Post-electrophoresis, the gels within the top stacking portion were cut into sections using a razor for further processing. The excised gel sections underwent trypsin digestion before the peptides were desalted. These prepared samples were then analyzed using a Dionex Liquid Chromatography system coupled with an Orbitrap Fusion 2 mass spectrometer. The analytical run was conducted over a 120-min period to ensure comprehensive peptide identification and quantification. Protein identification was provided by the UT Austin Center for Biomedical Research Support Biological Mass Spectrometry Facility (RRID:SCR_021728).
For data analysis, raw outputs, including label-free quantification (LFQ) values and peptide counts, were processed using Proteome Discoverer version 2.5 (Orsburn, 2021). This software facilitated the mapping of the data against the C. elegans reference database. Further quantitative analysis was performed utilizing the DEP (Differential Expression Proteomics) package in R, accessible via the Bioconductor project (https://rdrr.io/bioc/DEP/man/DEP.html). Proteomics analysis by DEP is provided (Table S1).
Body area measurement
For the body area and length assays, animals were synchronized through a 2-h egg-laying period and subsequently grown until L4 development. Prior to imaging, animals were anesthetized at room temperature using 10 mM Levamisole. The animals were imaged using a Leica Stellaris 8 confocal microscope with a Leica K5 microscope camera. Leica Application Suite X was used for image acquisition. Images were acquired through differential interference contrast (DIC) with a 20× (NA 0.4) objective. ImageJ software was used to measure the body area by drawing segmented lines along the length of each animal from head to tail (Fig. 1 D). Body length was quantified by drawing segmented lines from head to tail, and body width was quantified by drawing segmented lines across the midsection of the body (Fig. S4 D). Body area (Fig. 1 D) and body length and width (Fig. S4 D) were measured using ImageJ software. All measurements were normalized using the median body area of the respective wild type/balancer control group. Statistical differences between the average normalized body area of mutant and control animals were measured using a two-tailed Welch’s two-sample t test.
Brood size determination
Animals were synchronized using a 2-h egg-laying window. Heterozygous animals, either carrying an RP gene mutation and a balancer chromosome or a wild-type gene with the corresponding balancer, were individually transferred to fresh NGM plates. A single animal was moved to a new plate roughly every 24 h. Hatched progeny from each animal were counted (Fig. 1 E and Fig. S1 B). Differences in the mean brood size of each mutant, compared to its respective control, were quantified using a two-tailed Student’s t test.
Lifespan assay
The lifespan assay was conducted on solid Nematode Growth Media, both with and without the addition of FUDR (Van Raamsdonk and Hekimi, 2011; Sutphin and Kaeberlein, 2009). Following synchronization via egg-laying, animals were placed on NGM plates with or without 0.5 µM FUDR (Van Raamsdonk and Hekimi, 2011; Sutphin and Kaeberlein, 2009) (Fig. S1 C and Fig. 1 F, respectively). The animals were grown at 16°C, and the survival of each nematode was assessed every 24 h. Animals on the NGM plates without FUDR were transferred every 2 days. For FUDR plates, concentrated OP50 spun at 2,000 rpm was used as a food source during the lifespan assay. Statistical analysis was conducted using the Log-rank test with Bonferroni correction for multiple comparisons (Yang et al., 2011).
Puromycin labeling and western blotting
Puromycin pulse labeling was performed on three replicates. Animals were bleach-synchronized and collected at the L4 stage. Plates with L4 worms were supplemented with OP50 and 0.5 mg/ml puromycin dihydrochloride from Streptomyces alboniger (P8833; Sigma-Aldrich). These worms were incubated at 20°C and pulse-labeled for 4 h (Weaver et al., 2020). After labeling, worms were washed twice with 5% sucrose and twice with 50 mM NaCl before being flash-frozen with 5 μl glass beads.
For worm lysis, Laemmli buffer supplemented with PMSF and β-mercaptoethanol (BME) was added to each sample before bead beating for 30 s. Samples were spun down through centrifugation for 2 min at 15,000 × g. The samples were then boiled at 95°C for 5 min. An additional 2-min centrifugation was performed to clear debris prior to measuring protein concentration with Qubit Protein Assay Kit (Q33211; Thermo Fisher Scientific).
Approximately 16–17 μg of protein per sample was loaded on Invitrogen NuPAGE Bis-Tris Mini Protein Gels (4–12%, 1.0–1.5 mm, NP0335; Invitrogen) and separated at 80–120 V in 1X MES SDS running buffer. Proteins were transferred onto a PVDF membrane (88518; Thermo Fisher Scientific) at 30 V for 1 h. Membranes were blocked in 1X TBS-T containing 5% milk. Puromycin and actin were probed with primary antibodies: Anti-Puromycin Antibody, clone 12D10 (Mouse, 1:2,000, MABE343; Sigma-Aldrich) and Anti-Actin Monoclonal Antibody (clone: C4) (Mouse, 1:500, 10221-880; VWR), respectively. A secondary antibody, goat anti-mouse IgG H&L (HRP) (1:10,000, ab6789; Abcam) was used in conjunction with a chemiluminescent substrate (34579; Thermo Fisher Scientific) for visualization.
All replicates were quantified by recording the average intensity in the range of ∼20–35 kDa using ImageJ, with the quantified actin band used for normalization.
Acute oxidative stress and heat stress assays
For the acute oxidative stress and heat assays (Fig. 2 C; and Fig. S2, A–C and E), C. elegans were grown at 16°C. To induce proteotoxicity, translation or TORC1 inhibition, bleached eggs were pregrown on NGM plates with the following drugs prior to the stress assay: final concentrations of 100 µM rapamycin (HY-10219; MedChemExpress), 25 nM bortezomib (HY-10227; MedChemExpress), and 25 nM cycloheximide (01810-5G; Sigma-Aldrich).
For the oxidative stress assay, L4 animals were transferred to fresh OP50-seeded NGM plates spiked with 0.2 M paraquat (AC227320050; Thermo Fisher Scientific). For heat stress, L4 animals were subjected to a temperature of 37°C to induce heat stress.
For both assays, the survival rate was evaluated at room temperature across various time points, determining mortality based on the lack of movement within 15 s after being gently prodded with a platinum pick. Statistical analysis was conducted using the Log-rank test with Bonferroni correction to compare the survival distributions of multiple groups (Yang et al., 2011).
RNA-seq and ribo-seq library preparation and data analysis
For Ribo-seq and RNA-seq procedures, L4 staged heterozygous larvae were collected, and the remaining bacteria were cleaned up using a 5% sucrose solution with 50 mM NaCl. The animals were stored in 300 μl of lysis buffer (20 mM Tris-HCl, pH 7.4, 150 mM NaCl, and 5 mM MgCl2, 1 μl of 1 M DTT, 10 μl of 10% Triton-X, 100 μg/ml cycloheximide) and flash-frozen in liquid nitrogen. These samples were then stored at −80°C until further use.
The frozen animal pellets were then ground to a fine powder to break cuticles in liquid nitrogen using a mortar and pestle, and the powder was collected in a 1.5 ml tube. The powder was allowed to thaw on ice before 20 U of Turbo DNAse (AM2238; Thermo Fisher Scientific) were added. Each lysate sample was divided into two parts for RNA-seq and Ribo-seq, and 1 ml Trizol (15596026; Thermo Fisher Scientific) was added to the RNAseq aliquot. After a brief vortex and incubation on ice for 15 min, the RNA concentration was measured using a Qubit RNA BR assay. RNAse I (EN0601; Thermo Fisher Scientific) was added to each Ribo-seq sample at a ratio of 150 units per 30 µg of RNA and incubated for 30 min at room temperature. The RNAse I reaction was stopped with a final concentration of 25 mM ribonucleoside vanadyl complexes (R3380; Sigma-Aldrich). The samples were loaded onto the 34% sucrose cushion prepared in lysis buffer and spun at 70,000 rpm for 4 h at 4°C using a TLA 100.3 Rotor in an Optima Ultracentrifuge (361889; Beckman). After centrifugation, the supernatant was removed to isolate the pellet, which was then dissolved in 1 ml Trizol. The samples with Trizol added for RNA-seq and Ribo-seq were briefly vortexed. Following a 5-min room temperature incubation, 200 μl of chloroform was added, and the samples were spun at 15,000 rpm for 10 min, then the aqueous layer was transferred to a new tube. The final concentration of 50 mM 3 M NaAcetate (pH 5.5), 5 mM MgCl2, and 2 μl Glycoblue coprecipitant (AM9515; Thermo Fisher Scientific) was added along with 500 μl isopropanol, and the samples were incubated overnight at −20°C. The next day, the samples were spun at 15,000 rpm, at 4°C for 60 min and the pellets were washed with 80% ethanol. The pellets were dissolved in DEPC-treated water before the subsequent steps. The Ribo-seq samples were treated with T4 PNK (EK0031; Thermo Fisher Scientific) in T4 PNK buffer for 30 min at 37°C and run on a 15% TBE urea gel. After staining SYBR Gold (S11494; Thermo Fisher Scientific) and imaging, ribosome footprints between 26 and 34 bases were cut out for further processing with D-Plex Small RNA sequencing kit with unique molecular identifiers (UMI) (C05030001, C05030021; Diagenode) for library preparation. For RNA-seq library preparation, SMARTer Stranded RNA-Seq Kit (634837; TakaraBio) was used. Three independent biological replicates were performed. Each wild-type control included two samples that were time- and stage-matched to RP mutants to avoid any gene expression changes that are due to the observed developmental delay in RP mutants. Transcriptome mapping reads for the third replicate were not sufficient (<300K reads), therefore the third replicate was removed from further analyses.
To analyze human shRPS19 and shRPL5 knockdown experiments in hematopoietic cells, raw data was downloaded from NCBI GE (GSE89183 [Khajuria et al., 2018]).
For read mapping and further processing of the data, Riboflow nextflow pipeline was utilized (Ozadam et al., 2020) (https://github.com/ribosomeprofiling/riboflow). Before mapping the unique identifier barcodes that were added in Ribo-seq, libraries were collapsed to count the number of unique RNA molecules and adapters that were removed. Reads were mapped against the C. elegans transcriptome (WBCel235; Ensembl) and human transcriptome (GRCh38.p14; Gencode). The Ribo-seq and RNA-seq counts obtained from the pipeline were analyzed using the edgeR pipeline in R (Robinson et al., 2010). To investigate differences in TE, ribosome-bound RNA (Ribo) levels, and RNA expression levels across the samples, three specific contrasts were constructed. Subsequently, a quasi-likelihood F-test (glmQLFTest) was employed to assess these contrasts and adjust for multiple testing errors using a false discovery rate (FDR) approach, setting a P-value threshold of 0.05 for significance. The contrast specifically designed to evaluate TE was defined as “TE_RPmutantvsControl = (RP.Ribo - RP.RNA) − (Control.Ribo - Control.RNA).” This approach allowed for a comparison of the TE between RP mutants and their respective controls. When examining significance across all RP mutants, we categorized samples into two groups: RP mutants versus controls. However, when analyzing individual mutants, each was compared to both stage-matched and time-matched controls, within the same genetic background.
Mitochondrial genes were extracted using Mitocarta 3.0 (Rath et al., 2021). C. elegans and human gene orthologs were extracted using BioMart (Smedley et al., 2015). Gene expression values of all conserved orthologs between C. elegans and humans are provided in Table S7.
For ROAST multivariate gene expression analysis, raw counts for both RNA and TE were normalized using the edgeR package and subsequently transformed with respect to the mean-variance trend using the voom function from the limma package (Ritchie et al., 2015). Rotation gene set tests were conducted on transformed counts for RNA and TE using the roast function (Wu et al., 2010) from limma.
Imaging and analysis of mitochondria morphology
For mitochondrial imaging, RP mutants carrying balancers and N2 worms were crossed with male PD4251 (ccIs4251 [myo-3p::GFP::LacZ::NLS + myo-3p::mitochondrial GFP + dpy-20(+)] I; vsm-1(ok1468) IV) worms. From these crosses, L4 animals carrying a single copy of the myo-3p::GFP mitochondrial marker were recovered from the transient F1 generation for use in mitochondrial imaging and analysis. These L4 animals were transferred to 23°C where they were incubated until day 3 of adulthood.
Animals were then immobilized using 10 mM Levamisole and imaged using a Leica Stellaris 8 Confocal Microscope. Leica Application Suite X was used for acquiring images (Fig. 4 B). Images were acquired at room temperature with a 63× (NA 1.4) objective. At least nine nematodes were imaged for each mutant, spanning three biological replicates, with 5–10 cells being imaged in each nematode.
Image analysis was performed using the ilastik v1.4.0 “Pixel Classification + Object Classification” pipeline (Berg et al., 2019). Briefly, raw images were input for pixel classification to separate mitochondria and nuclei from the background based on GFP signal intensity. Nuclear-localized GFP was excluded from the remaining analyses, and only mitochondrial-localized GFP was used. The object classification portion of the pipeline was used to extract various features of each individual mitochondrial object, including convexity, defect area, and branch length. For each condition, >10,000 data points were collected. Statistical comparison of mean features, specifically convexity, mean defect area, and mean branch length, between control and mutant samples was carried out using a Student’s t test, performed with the “t.test” function in R (https://www.R-project.org/) to compare differences in average feature measurements across mutant and control animals. Visualization of feature distributions was performed using the “ggplot” package in R (Fig. 4 C [Villanueva and Chen 2019]). The pipeline and code used in this analysis are available at https://github.com/raqmejtru/mito_image_analysis/.
C. elegans Mitotracker accumulation assay
The Mitotracker staining of C. elegans was adapted from the protocol (Sarasija and Norman, 2018). Following bleach-synchronization, L4 animals and OP50 bacteria were collected using M9 buffer. Samples were incubated with 1 µg/ml Mitotracker CMXRos (M7512; Thermo Fisher Scientific) for 6 h at 20°C. To remove excess dye, the nematodes were then washed twice with M9 buffer. After washing, the animals were transferred to fresh NGM plates seeded with OP50 and allowed ∼1 h for foraging, which helps in clearing any dye that might have been nonspecifically accumulated in the gut. For quantitative imaging, the stained nematodes were mounted on slides prepared with 3% agarose in M9 buffer, ensuring no anesthetics were used that could potentially interfere with the fluorescence. Imaging was performed at room temperature using a 20× (NA 0.4) objective on a Leica SPE microscope using fixed fluorescent exposure and a Leica K5 microscope camera. Leica Application Suite X was used for image acquisition. The intensity of the Mitotracker accumulation per area for each animal was quantitatively measured using ImageJ software. Staining specificity was assessed through co-localization studies using a C. elegans strain with a CRISPR-engineered knock-in of cox-4 gene tagged with GFP (cox-4::GFP), serving as a marker for mitochondrial inner membranes. These colocalization analyses were conducted using a Leica Stellaris 8 confocal microscope with a 63× (NA 1.4) objective and Leica Application Suite X. For visualization and confirmation of the staining pattern’s specificity, we compared the images to the known localization of the COX-4::GFP signal within the mitochondria (Fig. S4 C).
ADP/ATP measurement in C. elegans
Bleach-synchronized L4 animals were transferred to bacteria-free NGM plates to ensure cleanliness for the assay. A selection of 50 animals was made to specifically exclude those with homozygous balancer chromosomes, and these selected worms were placed in 50 μl of M9 buffer. The prepared samples were flash-frozen in liquid nitrogen and stored at −80°C until further analysis. The method for measuring the ADP/ATP ratio in C. elegans was adapted from the protocol (Palikaras et al., 2015). The ADP/ATP ratio was quantitatively measured from lysis supernatant using the Sigma-Aldrich ADP/ATP Assay Kit (MAK135-1KT; Sigma-Aldrich), following the manufacturer’s instructions. Measurements were carried out on a Glomax Luminescence Microplate Reader (Promega).
C. elegans oxygen consumption measurements
To measure oxygen consumption in C. elegans, bleach-synchronized animals were grown on NGM plates seeded with OP50 or HT115 E. coli expressing specific or non-target siRNAs at 16°C until the L4 stage. The animals were collected using a 50 mM NaCl solution and underwent a cleaning process to remove bacteria. This involved centrifugation at 800 × g for 1 min, repeated three times with M9 buffer to ensure thorough cleansing. After cleaning, the nematodes suspended in the M9 buffer were transferred into the sealed and precalibrated chamber of O2k-FluoRespirometer (Oroboros) for the determination of the oxygen consumption rate. The oxygen consumption rate value was then normalized based on the exact number of animals that were introduced into the measurement chamber to reflect the metabolic rate per individual animal.
C. elegans fluorescence intensity measurements
To measure fluorescence intensity, L4 stage-matched animals expressing TOMM-20::TagRFP and COX-4::GFP, markers for mitochondrial localization, were imaged using a Leica SPE Fluorescence DIC microscope with a 20× (NA 0.4) objective lens and a Leica K5 microscope camera. Images were acquired using Leica Application Suite X. For quantifying the fluorescence intensity per animal, the captured images were analyzed using ImageJ software. Specifically, for the measurements of COX-4::GFP fluorescence intensity, care was taken to exclude the pharyngeal area from analysis. This precaution was necessary to avoid interference from the mVenus marker present in both the rps-10(0)/tmC20 and wild type/tmC20 control strains.
Proportionality analysis of human gene expression and translational efficiency
We conducted a detailed analysis of gene expression samples of 13 human individuals from diverse genetic backgrounds. The samples were selected to have Ribo-seq paired with RNA-seq data from the study GSE65912 (Cenik et al., 2015), utilizing the RiboFlow toolkit (Ozadam et al., 2020). To refine the ribosome profiling dataset further, we applied a winsorization technique to adjust for potential PCR duplication artifacts, capping nucleotide counts at the 99.5th percentile to address over-amplified outliers. We excluded 166 human genes identified as lacking polyA tails to ensure the analysis focused on high-quality gene counts. Following this exclusion, both RNA-seq and Ribo-seq data were normalized using counts per million (CPM), selecting genes with a CPM >1 in over 70% of the samples for further analysis. This process resulted in the retention of 10,145 human genes.
TE and RNA value for each gene in each sample was calculated as explained in Ribo-seq analysis section. To assess coordinated expression and TE among genes, we used the “lr2rho” function from the “propr” R package (Quinn et al., 2017), inputting centered log ratio values of TE or RNA expression for 10,145 human genes. The resulting rho values, ranging from −1 to 1, facilitated the generation of CoTE and co-expression matrices. Gene sets were curated from the GO and KEGG pathway databases, focusing on the mitochondrial membrane, ribosomal, and cilia-associated genes. Performing overlap analysis with these gene lists identified 445 mitochondrial, 65 ribosomal, and 124 cilia-associated genes. For comparability, we selected a subset of 65 genes from the cilia-associated gene set to match the ribosomal gene count. The TE and RNA levels of these 575 genes were then analyzed, focusing on interactions where the absolute rho value exceeded 0.75. Gene interactions with a rho value exceeding 0.75 were visualized using Cytoscape version 3.9.1 (Shannon et al., 2003). All Ribo–Mito interactions that had rho values higher than 0.75 are provided (Table S9).
siRNA knockdown in K562 cells
K562 Cells (ATCC) were maintained in RPMI (11879020; Thermo Fisher Scientific) supplemented with 10% fetal bovine serum/FBS (900-108; Gemini Bio) and glucose 2 g/liter (A2494001; Thermo Fisher Scientific) and incubated at 37°C and 5% CO2. K562 cells were cultured until reaching 80% confluency. The cell count was assessed using a hemocytometer and Trypan Blue (15-250-061; Thermo Fisher Scientific) staining. The cells were centrifuged at 600 × g for 5 min, after which the supernatant was replaced with Opti-MEM (31985070; Thermo Fisher Scientific) to adjust the cell count to 106 cells per ml. siRNA (IDT), at a concentration of either 12.5 or 6.25 nM, was diluted in Opti-MEM and combined with Dharmafect 1 Transfection Agent (NC1308404; Horizon Discovery) at a final concentration of 0.2% vol/vol. The concentration was predetermined by titrating down siRNA concentrations with an initial qPCR for each siRNA sequence for an ∼50% reduction in the target RP gene. Transfection Opti-MEM mix was incubated at room temperature for 20 min before addition to the cell suspension in Opti-MEM. The cells were then incubated at 37°C with 5% CO2 for 4 h. After this incubation period, the transfection medium was removed and replaced with RPMI supplemented with FBS and glucose. The cells were harvested 48 h post-knockdown procedure with details provided in the next section.
After the knockdown procedure, cells were centrifuged at 600 × g for 5 min and washed with chilled PBS (21-040-CM; Corning). An aliquot was flash-frozen in liquid nitrogen for ADP/ATP assay analysis, and the cells were then subjected to a second centrifugation under the same conditions. The supernatant was discarded, and 350 μl of Trizol was added to the cell pellet. The cells were briefly vortexed before undergoing standard phenol–chloroform precipitation. Next, the cell lysate was treated with Turbo DNase (AM2238; Thermo Fisher Scientific) following the manufacturers guidelines and then subjected to acidic phenol-chloroform extraction (AM9720; Thermo Fisher Scientific) for RNA purification. The purified RNA was then converted into cDNA using Superscript III Reverse Transcriptase (18080-093; Thermo Fisher Scientific). Quantitative PCR (qPCR) was performed using the PowerUP SYBR Green Master Mix Solution (A25779; Thermo Fisher Scientific) following the manufacturers protocol. The qPCR reactions were performed on a Fast 96-well plate (4346907; Thermo Fisher Scientific) to quantify gene expression levels and knockdown efficiency.
Measurement of relative expression was performed using comparative methods through ΔΔCt measurement. Ct (Cycle threshold) values were obtained from qPCR amplification of samples with either their targeted primer or housekeeping primer (GAPDH) in three technical replicates and averaged. The ΔCt value was calculated by subtracting the average Ct value of a targeted primer from the average Ct value of a housekeeping primer. The ΔΔCt was calculated by subtracting the ΔCt of the treatment group with the ΔCt of the control group. The relative expression level was computed with the following equation: Expression level = 2^(−ΔΔCt) (Livak and Schmittgen, 2001).
siRNA sequences used in this study are provided below and in Table S9.
K562 ADP/ATP assay
Following the collection of cells in PBS as described, the ADP/ATP ratio was determined using the ADP/ATP Assay Kit (MAK135-1KT; Sigma-Aldrich). The assay was conducted on a Glomax Luminometer (Promega), following the guidelines provided by the manufacturer.
K562 mitotracker accumulation assay
In the assay for mitochondrial membrane staining, K562 cells were quantitatively stained using 50 nM Mitotracker CMXRos (M7512; Thermo Fisher Scientific) alongside 2 µM Hoechst (62249; Thermo Fisher Scientific) for nuclear staining for a duration of 30 min. After staining, the cells were washed in PBS and centrifuged at 600 × g for 5 min. Subsequently, the cells were resuspended in LiveCell Imaging Solution (A14291DJ; Thermo Fisher Scientific). Fluorescent imaging was performed using a 40× (NA 1.3) objective on a Leica SPE microscope with a Leica K5 microscope camera. Images were taken using Leica Application Suite X, and the intensity of MitoTracker staining per area within the cells was quantitatively analyzed using ImageJ software.
Online supplemental material
Fig. S1 illustrates that RP haploinsufficiency causes developmental delays and delayed brood size in C. elegans without impacting lifespan and shows that overall protein translation remains largely unaffected in these mutants. Fig. S2 investigates stress responses, revealing that RP mutants exhibit altered survival rates under oxidative stress. Stress response pathways, involving skn-1 and daf-16, remain comparable with wild-type without any RP haploinsufficiency. Fig. S3 illustrates gene expression and TE differences, with significant changes in RP genes and confirming that ribosomal RNA ratios are unaltered in RP haploinsufficient animals. Fig. S4 assesses mitochondrial ETC components expression at the protein level, as well as mitochondrial ribosome expression at the RNA, TE, and protein levels, it also includes quality controls for mitochondrial staining, and mitochondrial DNA coverage plots, concluding that mitochondrial abundance is largely maintained despite RP haploinsufficiency. Fig. S5 identifies enriched GO categories related to translational control shared between C. elegans and humans and evaluates the effects of RP copy loss and gene knockdown on gene expression at the RNA and translation level. Tables S1, S2, S3, S4, S5, S6, S7, S8, and S9 provide detailed datasets supporting these findings, including proteomic and RNA-seq analyses, GO enrichments, and correlations between ribosomal and mitochondrial gene expression. Data S1 provides data underlying Fig. 1 E. Data S2 provides data underlying Fig. 2 C. Data S3 provides more data underlying Fig. 2 C. Data S4 provides data underlying Fig. 5 A. Data S5 provides data underlying Fig. 5 B. Data S6 provides data underlying Fig. 5 C. Data S7 provides data underlying Fig. 5 E. Data S8 provides data underlying Fig. 5 F. Data S9 provides data underlying Fig. 5 G. Data S10 provides data underlying Fig. 5 H. Data S11 also provides data underlying Fig. 5 H. Data S12 provides more data underlying Fig. 5 H. Data S13 provides data underlying Fig. 7 B. Data S14 provides data underlying Fig. 7 C. Data S15 provides data underlying Fig. S1 C. Data S16 provides data underlying Fig. S1 D. Data S17 provides more data underlying Fig. 1 D. Data S18 provides more data underlying Fig. S2 A. Data S19 provides data underlying Fig. S2 C. Data S20 provides data underlying Fig. S2 E.
Data availability
Data points or raw data images are all provided in the Texas Data Repository, University of Texas at Austin Dataverse Collection under Sarinay Cenik Lab Dataverse. The link is as follows: https://dataverse.tdl.org/dataset.xhtml?persistentId=doi:10.18738/T8/AVZD3L. All high-throughput datasets were uploaded to NCBI GEO (GSE280071). DNA oligo sequences, siRNA sequences, and plasmids used in this study are available in Table S9.
Acknowledgments
We are grateful to Sarinay Cenik and the Cenik lab for discussions; to Arlen Johnson, Lulu Cambronne, Keiko Torii, David Stein, and Jon Pierce for critical feedback; to Justin Havird, Christopher Sullivan, and John Wallingford for sharing their equipment; and to Dan Dickinson for sharing their plasmids. We thank UT Proteomics Facility for their assistance in proteomics experiments and analysis.
This work was supported by the UT CNS Catalyst Grant, National Institutes of Health (NIH) NIGMS (R35GM138340), and Welch Foundation (F-2133-20230405) grants to E. Sarinay Cenik, as well as NIH NIGMS (R35GM150667) and Welch Foundation (F-2027-20230405) grants to C. Cenik. Some strains were provided by the CGC, which is funded by NIH Office of Research Infrastructure Programs (P40 OD010440).
Author contributions: A. Surya: Formal analysis, Investigation, Methodology, Validation, Writing - original draft, B.M. Bolton: Data curation, Investigation, Methodology, Resources, Validation, Visualization, Writing - review & editing, R. Rothe: Formal analysis, Software, Visualization, R. Mejia-Trujillo: Data curation, Formal analysis, Visualization, Writing - review & editing, A. Leonita: Investigation, Q. Zhao: Resources, Validation, A. Arya: Formal analysis, Investigation, Y. Liu: Data curation, Visualization, Y. Gorusu: Investigation, P. Nguyen: Data curation, Formal analysis, Software, C. Cenik: Funding acquisition, Supervision, Writing - review & editing, E. Sarinay Cenik: Conceptualization, Data curation, Formal analysis, Funding acquisition, Investigation, Methodology, Project administration, Supervision, Visualization, Writing - original draft, Writing - review & editing.
References
Author notes
Disclosures: The authors declare no competing interests exist.
Supplementary data
shows strains generated or utilized in this study, as well as DNA and RNA sequences used.
provides data underlying Fig. 1 E.
provides data underlying Fig. 2 C.
provides data underlying Fig. 5 A.
provides data underlying Fig. 5 C.
provides data underlying Fig. 5 E.
provides data underlying Fig. 5 F.
provides data underlying Fig. 5 G.
provides data underlying Fig. 5 H.
provides data underlying Fig. 7 B.
provides data underlying Fig. 7 C.
provides data underlying Fig. S1 C.
provides data underlying Fig. S1 D.
provides data underlying Fig. S2 A.
provides data underlying Fig. S2 C.
provides data underlying Fig. S2 E.





